党政办公室
组织部(人事处)
宣传统战部
纪检监察室
教务处
学生处
招生就业处
科研处
安保处
计财处
后勤基地处
实验实训处
畜牧兽医系
农林系
现代服务管理系
乡村建设与水利工程系
健康管理系
信息工程系
基础部
思想政治理论部
体育部
图书馆
团委
学院简介
校园文化
学院要闻
通知公告
视频合集
现任领导
历任领导
历史沿革
党政管理机构
教学机构
教辅机构
群团
党纪专栏
专题活动
党建动态
基层党建
学习园地
中华民族一家亲
招生
中高职贯通培养
就业指导
校企合作
创新创业
部门简介
部门概况
等级认定工作
公告公示
培训平台
培训工作
全日制学历教育
安全工作
科学研究
教学工作
学生工作
培训
等级认定
成人函授
社会服务
线上课程
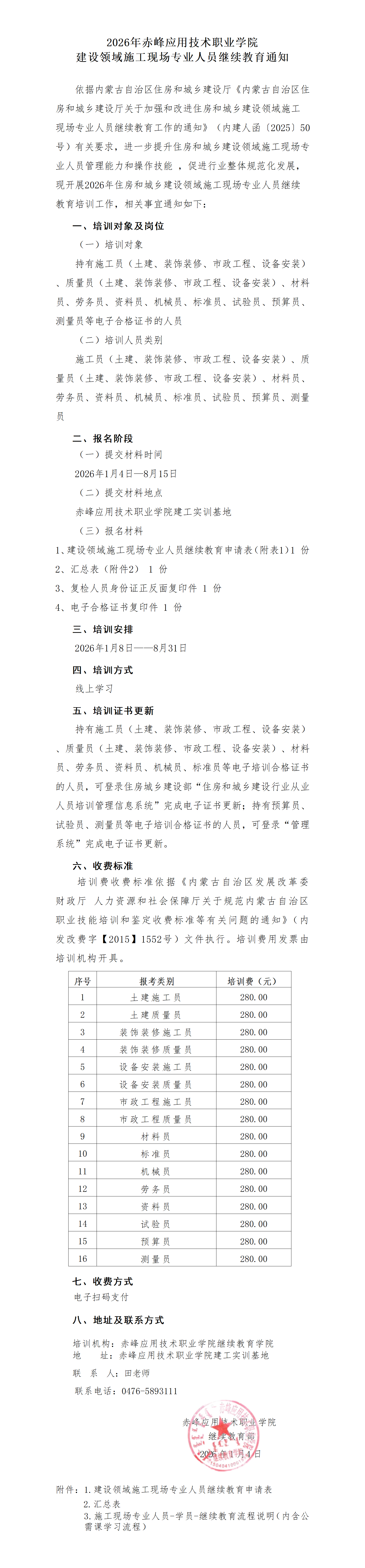
通知公示
2026-01-04 12:09
来源: 赤峰应用技术职业学院
附件:
附件1:建设领域施工现场专业人员继续教育申请表.doc
附件2:汇总表.xls
附件3:施工现场专业人员-学员-继续教育流程说明(内含公需课学习流程).docx